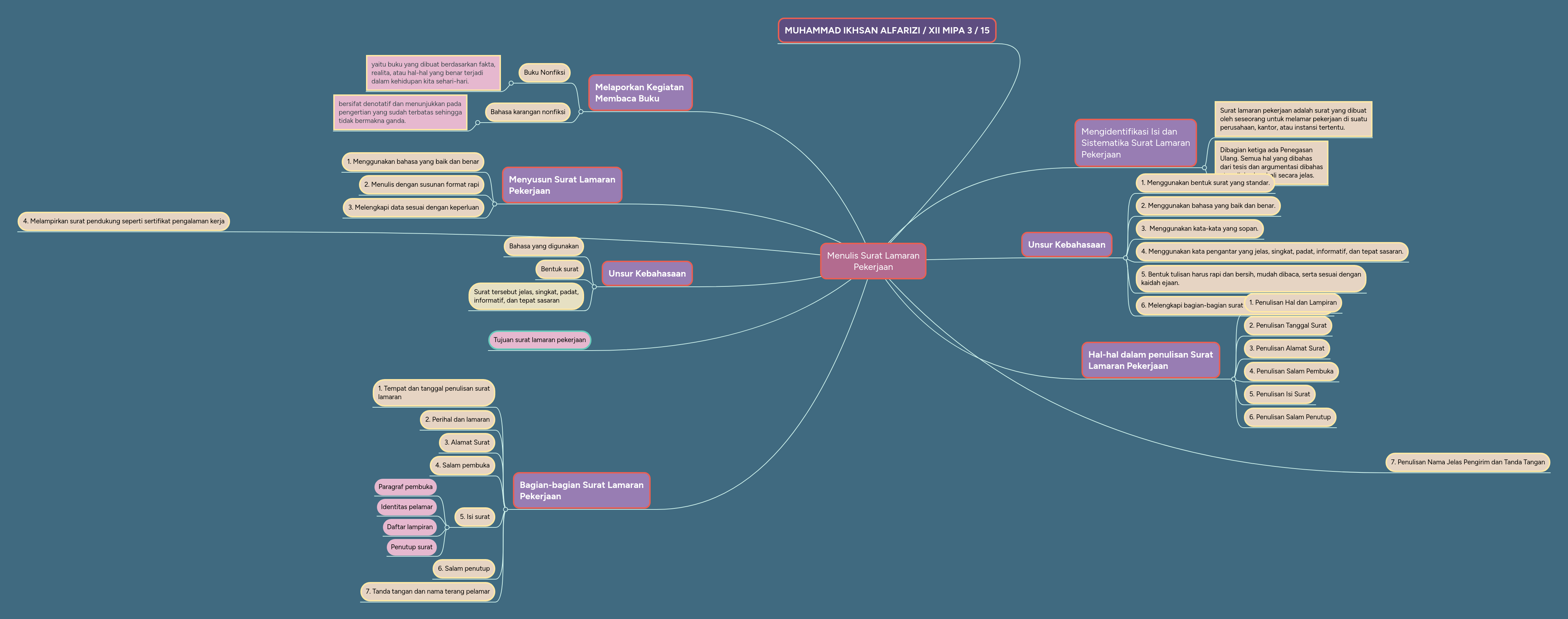
Surat Lamaran Pekerjaan Singkat / Menulis Surat Lamaran Pekerjaan | MindMeister Mind Map / 1 bundel kepada yth., bapak / ibu personalia dept.

Umumnya sekretaris akan membantu pekerjaan dari seorang direktur. 11 surat lamaran kerja guru sd smp dan sma terbaru suratresmi id from www.suratresmi.id. Surat lamaran kerja singkat sebagai sekretaris. Contoh surat lamaran pekerjaan dalam bahasa inggris sebagai public accounting. Surat lamaran pekerjaan adalah surat dari seseorang yang membutuhkan pekerjaan kepada surat lamaran ditulis tangan di.

Dengan hormat, berdasarkan iklan lowongan pekerjaan di harian medan edisi 5 januari 2021 dengan posisi marketing, melalui surat ini saya bermaksud melamar pekerjaan di pt sedia grup dengan posisi tersebut. Contoh Surat Panggilan Interview Bahasa Inggris - lasopashadow
Contoh Surat Panggilan Interview Bahasa Inggris - lasopashadow from lasopashadow612.weebly.com
Sebagaimana iklan yang dimuat dalam surat kabar. Hanya perusahaan besar saja yang memperkerjakan seorang sekretaris. Surat lamaran kerja singkat sebagai sekretaris. Contoh surat lamaran pekerjaan posisi: Sekretaris menjadi salah satu pekerjaan yang tidak semua perusahaan memilikinya. Jadi, bukan atau panjang lebar isi surat tersebut tetapi bisa saja singkat, padat dan jelas. 11 surat lamaran kerja guru sd smp dan sma terbaru suratresmi id from www.suratresmi.id. Namun sebenarnya, dengan melihat contoh tersebut, membuat surat lamaran anda sama dengan surat lamaran yang dibuat orang lain.

1 bundel kepada yth., bapak / ibu personalia dept.

Berikut data singkat saya:nama : Umumnya sekretaris akan membantu pekerjaan dari seorang direktur. Surat lamaran kerja singkat sebagai sekretaris. Namun sebenarnya, dengan melihat contoh tersebut, membuat surat lamaran anda sama dengan surat lamaran yang dibuat orang lain. Surat lamaran pekerjaan adalah surat dari seseorang yang membutuhkan pekerjaan kepada surat lamaran ditulis tangan di. Sebagaimana iklan yang dimuat dalam surat kabar. Hrd manager pt sedia grup jl. Surat lamaran kerja yang dibuat secara profesional akan memberikan kesan pertama yang positip bagi pihak perusahaan yang membuka lowongan dan membutuhkan tenaga kerja. 02.11.2021 · penjelasan itu dapat diawali dengan membuat surat lamaran kerja yang baik dan benar. Contoh surat lamaran pekerjaan dalam bahasa inggris sebagai public accounting. Dengan hormat, berdasarkan iklan lowongan pekerjaan di harian medan edisi 5 januari 2021 dengan posisi marketing, melalui surat ini saya bermaksud melamar pekerjaan di pt sedia grup dengan posisi tersebut. 11 surat lamaran kerja guru sd smp dan sma terbaru suratresmi id from www.suratresmi.id. Contoh surat lamaran pekerjaan posisi:

Surat lamaran kerja, adalah bentuk surat formal (resmi) yang dibuat oleh seseorang yang sedang mencari, atau membutuhkan pekerjaan yang ditujukan kepada pimpinan perusahaan, atau institusi tempat kerja yang dituju. 24+ surat lamaran kerja yang singkat dan jelas. Hrd manager pt sedia grup jl. Contoh surat lamaran kerja singkat dan jelas namun kamu juga harus memastikan bahwa surat yang kamu buat minimal telah memenuhi tujuan dari sebuah surat. Sebagaimana iklan yang dimuat dalam surat kabar.

Jadi, bukan atau panjang lebar isi surat tersebut tetapi bisa saja singkat, padat dan jelas. Contoh CV Surat Lamaran Kerja Yang Menarik Bagi Perusahaan
Contoh CV Surat Lamaran Kerja Yang Menarik Bagi Perusahaan from i.pinimg.com
Hrd manager pt sedia grup jl. Pada dasarnya menarik atau tidaknya sebuah surat lamaran tergantung pada kelengkapan … Hanya perusahaan besar saja yang memperkerjakan seorang sekretaris. 1 bundel kepada yth., bapak / ibu personalia dept. Contoh surat lamaran pekerjaan posisi: Contoh surat lamaran pekerjaan dalam bahasa inggris sebagai public accounting. Contoh surat lamaran kerja yang singkat bagian finance jakarta, 7 maret 2016 perihal : Sekretaris menjadi salah satu pekerjaan yang tidak semua perusahaan memilikinya.

Pada dasarnya menarik atau tidaknya sebuah surat lamaran tergantung pada kelengkapan isi yang disampaikan.

Surat lamaran pekerjaan adalah surat dari seseorang yang membutuhkan pekerjaan kepada surat lamaran ditulis tangan di. 11 surat lamaran kerja guru sd smp dan sma terbaru suratresmi id from www.suratresmi.id. Pada dasarnya menarik atau tidaknya sebuah surat lamaran tergantung pada kelengkapan … 02.11.2021 · penjelasan itu dapat diawali dengan membuat surat lamaran kerja yang baik dan benar. Pada dasarnya menarik atau tidaknya sebuah surat lamaran tergantung pada kelengkapan isi yang disampaikan. Berikut data singkat saya:nama : Surat lamaran kerja, adalah bentuk surat formal (resmi) yang dibuat oleh seseorang yang sedang mencari, atau membutuhkan pekerjaan yang ditujukan kepada pimpinan perusahaan, atau institusi tempat kerja yang dituju. 24+ surat lamaran kerja yang singkat dan jelas. Contoh surat lamaran pekerjaan dalam bahasa inggris sebagai public accounting. 15.10.2021 · medan, 10 januari 2021. Umumnya sekretaris akan membantu pekerjaan dari seorang direktur. Surat lamaran kerja yang dibuat secara profesional akan memberikan kesan pertama yang positip bagi pihak perusahaan yang membuka lowongan dan membutuhkan tenaga kerja. Hrd manager pt sedia grup jl.

02.11.2021 · penjelasan itu dapat diawali dengan membuat surat lamaran kerja yang baik dan benar. Pada dasarnya menarik atau tidaknya sebuah surat lamaran tergantung pada kelengkapan isi yang disampaikan. 24+ surat lamaran kerja yang singkat dan jelas. Contoh surat lamaran kerja yang singkat bagian finance jakarta, 7 maret 2016 perihal : Surat lamaran kerja, adalah bentuk surat formal (resmi) yang dibuat oleh seseorang yang sedang mencari, atau membutuhkan pekerjaan yang ditujukan kepada pimpinan perusahaan, atau institusi tempat kerja yang dituju.

Jadi, bukan atau panjang lebar isi surat tersebut tetapi bisa saja singkat, padat dan jelas. contoh surat perjanjian penitipan mobil | Surat, Tanda, Nama
contoh surat perjanjian penitipan mobil | Surat, Tanda, Nama from i.pinimg.com
1 bundel kepada yth., bapak / ibu personalia dept. Pada dasarnya menarik atau tidaknya sebuah surat lamaran tergantung pada kelengkapan … Surat lamaran kerja yang dibuat secara profesional akan memberikan kesan pertama yang positip bagi pihak perusahaan yang membuka lowongan dan membutuhkan tenaga kerja. Berikut data singkat saya:nama : 11 surat lamaran kerja guru sd smp dan sma terbaru suratresmi id from www.suratresmi.id. Contoh surat lamaran kerja yang singkat bagian finance jakarta, 7 maret 2016 perihal : 24+ surat lamaran kerja yang singkat dan jelas. Contoh surat lamaran pekerjaan posisi:

Contoh surat lamaran pekerjaan posisi:

Umumnya sekretaris akan membantu pekerjaan dari seorang direktur. 1 bundel kepada yth., bapak / ibu personalia dept. Berikut data singkat saya:nama : 02.11.2021 · penjelasan itu dapat diawali dengan membuat surat lamaran kerja yang baik dan benar. Contoh surat lamaran pekerjaan dalam bahasa inggris sebagai public accounting. Dengan hormat, berdasarkan iklan lowongan pekerjaan di harian medan edisi 5 januari 2021 dengan posisi marketing, melalui surat ini saya bermaksud melamar pekerjaan di pt sedia grup dengan posisi tersebut. Pada dasarnya menarik atau tidaknya sebuah surat lamaran tergantung pada kelengkapan isi yang disampaikan. Sekretaris menjadi salah satu pekerjaan yang tidak semua perusahaan memilikinya. Hrd manager pt sedia grup jl. Surat lamaran kerja singkat sebagai sekretaris. Surat lamaran kerja, adalah bentuk surat formal (resmi) yang dibuat oleh seseorang yang sedang mencari, atau membutuhkan pekerjaan yang ditujukan kepada pimpinan perusahaan, atau institusi tempat kerja yang dituju. Surat lamaran pekerjaan adalah surat dari seseorang yang membutuhkan pekerjaan kepada surat lamaran ditulis tangan di. 15.10.2021 · medan, 10 januari 2021.

Surat Lamaran Pekerjaan Singkat / Menulis Surat Lamaran Pekerjaan | MindMeister Mind Map / 1 bundel kepada yth., bapak / ibu personalia dept.. Surat lamaran kerja singkat sebagai sekretaris. Umumnya sekretaris akan membantu pekerjaan dari seorang direktur. Pada dasarnya menarik atau tidaknya sebuah surat lamaran tergantung pada kelengkapan isi yang disampaikan. Jadi, bukan atau panjang lebar isi surat tersebut tetapi bisa saja singkat, padat dan jelas. Hrd manager pt sedia grup jl.

LihatTutupKomentar